Anatomy of a Seed Round
We raised our seed during the height of the pandemic. In addition to the $150k in funding we received from Y Combinator, we set out to raise $1m after YC W20 Demo Day.
It was a grind. COVID-19 hit the United States in full force about 2 weeks after we started fundraising, and threw our entire plan out the window.
We ended up over 50% oversubscribed, and were able to raise $1.65m in total. I wanted to share our story, how we turned it around when things were not looking good, and tactical tips for any founders raising money during COVID-19.
Keep in mind all startups are different, and all fundraises are different. To be transparent of some of our advantages and disadvantages going into our first financing:
- First time founders. No big wins or notable failures under our belts.
- We are a Y Combinator company.
- Strong founder backgrounds (founder-market fit).
- Big market.
- Very early – Freshpaint was less than 6 months old going into our fundraise.
- Modest amount of traction when we started fundraising. Not explosive, not zero.
- Medium-well connected. We’ve worked in Silicon Valley for a few years prior. We had a decent network from that. Again – not great, not zero.
- Never raised money before.
Who we are
If you haven’t heard of Freshpaint before, we are a data platform for online businesses. Freshpaint collects behavioral customer data from your website and app, and sends that data to hundreds of analytics and marketing tools in one click.
If you’ve ever been in a situation where you had a difficult time getting engineering bandwidth to instrument something and set up a new tool, or you forgot to track something and didn’t have data for it – Freshpaint solves that.
Software and ecommerce companies use Freshpaint to build a single view of their customer, understand the behaviors of their users, and drive long-term customer value with personalization and relevancy. All without massive engineering overhead.
Timeline: A Rocky Start
Our timing was impeccable 😐.
March 2, 2020: We kick off the fundraise. This was a Monday.
March 6, 2020: Closed our first check. Multiple investors closed this day. This was a Friday.
March 6, 2020: YC announces that Demo Day will now be 100% virtual. Demo Day is scheduled for March 23.
March 10, 2020: YC announces that Demo Day will now be on March 16, not March 23 as planned. Instead of 2 weeks to prep, we only have 5 days.
March 11, 2020: The World Health Organization officially declares COVID-19 a pandemic.
March 13, 2020: The President of the United States declares a national emergency.
Mid-March, 2020: The stock market is in free fall. The market dropped about 15% in March alone.
March 31, 2020: We raised about $600k so far. The US has the highest number of confirmed cases (178k) of any country in the world.
April 1 to 30: Momentum comes to a halt. We burn through nearly 100 investor leads, and only raise about $60k in one month. Our win rate during this period was something like 3%. Yikes.
Flattening the curve - our (lack of) progress over time

Money raised over time, and the severe impact of COVID-19 on our fundraising progress in April.
We quickly filled out over ⅓ of our round within a week or so. With our fat pipeline and success at that point, we actually thought we’d have the round closed in another 1-2 weeks.
You can see from the timeline above that March was a pretty wild month. The pandemic was rapidly accelerating around the world, things with YC’s Demo Day were shifting day-to-day, and we were busy closing checks.
And then momentum halted.
April was pretty difficult for us. During the entire month of April we closed only $60k. We had multiple conversations debating if we should stop, and if the money we had already closed was enough.
Why did momentum stop? Many institutional investors were busy triaging their current portfolio companies to save those at risk of going out of business due to COVID-19. Nobody was doing diligence on new opportunities. Additionally, there was a general atmosphere of “shit is crazy right now, I’m just gonna wait a few weeks until things settle.”
Turning it around
There were two specific things we did to help turn things around.
1. Targeting angels
The first was refocusing on angels only. In April we had a very difficult time closing institutional investors (funds). But we still had a high win rate with angels. So we leaned into what was working, and re-filled our pipeline with angels (with a preference for angels that could write large checks).
2. Weekly investor updates
The second thing was we started sending weekly updates to our investors at the end of April. Though a bit aggressive, we committed to weekly updates to keep Freshpaint top of everyone’s minds for the next couple months. Our first update went out on April 18, and then weekly thereafter. Our investors mobilized, and started intro-ing us to more investors in their networks that fit our more targeted criteria.
Momentum picked back up, and we were able to turn things around in May. After closing just $60k in April, we closed about $600k in May. By June fundraising was no longer a priority, but an opportunistic activity. We had already raised our target amount. Due to the momentum, we were even able to bring in some more seed funds. We thought we only needed $1M, but there were so many investors that understood the problem from experience, that we ended up 50% oversubscribed.
Our seed round by the numbers
In total we pitched over 160 investors.
We raised 99.5% virtually. We only met one investor in person (our first meeting). Pre-COVID this would be extremely rare. Fundraising usually means running all over Silicon Valley meeting investors in person at coffee shops, restaurants, and at their offices.
41 agreed to invest.
We took checks from 39 people.
That’s a 24% win rate overall. This slumped in the middle, and increased towards the end for us. As you begin to raise, I would plan on a ratio of 10 investor meetings to 1 yes as a rule of thumb. You'll get better over time and that will increase.
Our largest check was $200,000 and our smallest check was $5,000.
63% of the money came from institutional funds, and 37% came from angels.
Average check size from angels was $22k.
Average check size from funds was $95k.
4 months 18 days: Total time fundraising, from first meeting to final check.
99% of our investor leads came from a warm intro or YC Demo Day. I only reached out to 2 investors via cold outreach (no prior relationship or 2nd degree connection). They did not respond.
Some Learnings

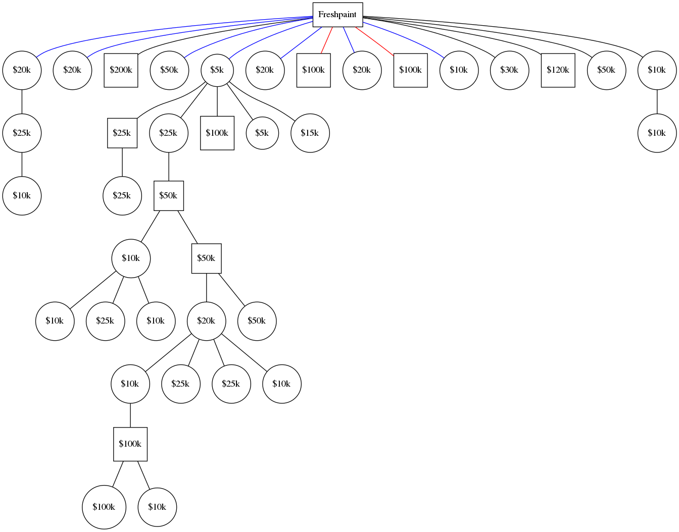
Circle = angels, Square = VCs.
Blue = leads from our network, Red = inbound leads, Black = warm intros or Demo Day leads.
Your job is to find the believers, not to convince the non-believers
Some investors spent a lot of time with us because they liked our backgrounds and knew Freshpaint was solving a big problem in a big market. But ultimately they realized they didn’t really understand the space, our approach, or some other reason. They were interested because they felt like they needed to be, not interested because they were actually interested.
But others….man, sometimes an investor would commit after 15 mins on a call. Usually these people had felt a ton of pain around the problem we’re solving, and recognized our approach as something that would have solved their problem.
Intros, intros, intros
We ended up talking to over 160 investors. Do we know that many investors? No, not even close. Once you get your first few checks in, your investors will introduce you to other investors. In fact you should hold new investors you close to introducing you to 3 other investors. That's their job.
Most of our money raised came from warm intros (represented in the graphic above). Once we started working warm intros better, our round had life breathed back into it.
I cold emailed just 2 investors, and did not receive a response from either. The world of VC is very relationship based. We even saw this with investors who wanted to chat with us – they would specifically hunt for a warm introduction from someone we already knew.
Qualify
At seed, many investors you talk to will have near-zero interest in participating in your round. A lot of larger firms will want to learn about your business, build a relationship, and gather some data on your traction. These firms do a handful of Series As per year, and maybe 1 or 2 seed deals (across all partners, not per partner). This may sound obvious in hindsight, but we had to learn to count them differently in our investor pipeline.
Tactical Tips
*Disclaimer - these things were helpful for us. No two venture rounds are alike. Do what fits your style and works best for you. Don’t run your business based on what some guy on the Internet says.

Conclusion
Despite the grind and COVID-19 making things way more difficult for us, our round was oversubscribed by 50%. We feel very grateful to have the confidence of the backers we brought on, and fortunate to have closed our seed round with a good amount of runway during such turbulent times.
Some rounds are different. Some companies are not able to raise and need to adjust their expectations. Some companies are able to bring on a VC that wants to take the entire round and then some. Ours came together with a ton of great operators in the data and growth space along with a healthy mix of institutional investors that will be able to help prepare us for growth.
If you’re thinking about raising money now, the good news is that I think the funding environment for early-stage (pre-seed, seed, A) is much better than it was in March/April.
And if you’re an early stage startup, you can use Freshpaint for free. Just sign up and mention this post.
.webp)

.jpeg)
